中国共产党奇乐棋牌第三次党员代表大会

国际导游人才实验班开班仪式现场
一、教学工作
(一)筹建开展国际导游人才实验班
筹建开展奇乐棋牌国际导游人才实验班,组织实施了对全校自愿报名的学生进行初选和复选,最终选拔出30名学生组成奇乐棋牌国际导游人才实验班并开班,由于外国语学院教师严重短缺,同时也是为了学校整体人才的合理享用,组织实施了针对全校有海外留学背景自愿报名的青年教师的选拔,组建了奇乐棋牌双语教师团队和教研室。
(二)教学平台
外国语学院建立智慧教学平台,引入itest智慧测评云平台,基本实现全科目无纸化考试。
二、科研工作

白延平老师申报的“英语文学导论”省级金课获得立项;肖德铭主持并参与科研项目三项,并获得广东外语外贸大学研究生科研创新项目优秀结项。教师发表论文权威刊物1篇、核心2篇。
三、人才培养
外国语学院先后培养博士人才共计6名:柴能、白延平、韩琦、肖德铭、田野、文雯,6名博士致力于服务外国语学院教学与科研工作。

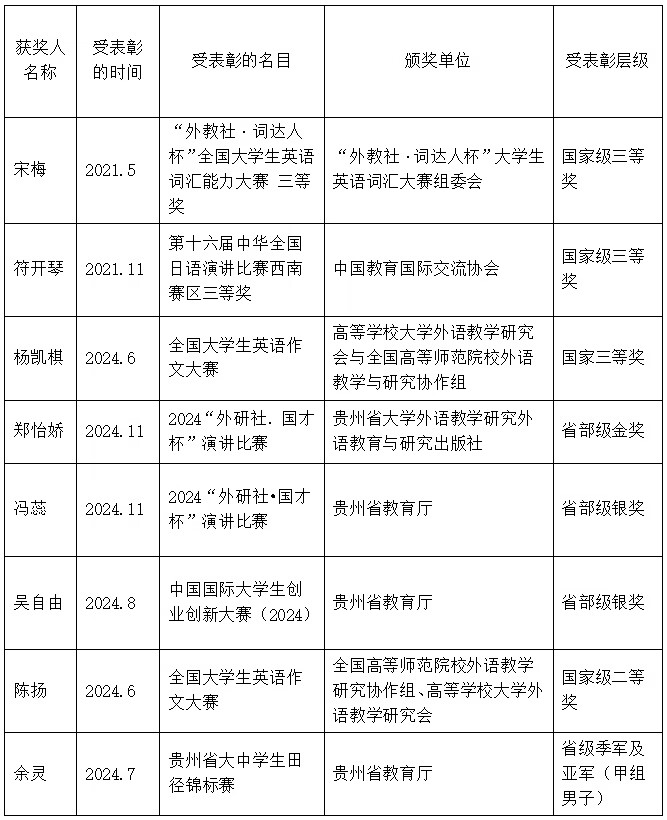
四、学生工作
学生获奖情况
2020-2024年外国语学院获奖学生名单

五、社会服务
(一)我院继续与安顺市政府电子政务办保持合作,在2021年继续承担了安顺市政府电子版政务办网站新闻的翻译服务。

外国语学院与安顺市政府电子政务办签订翻译服务合同
(二)2023年6月4日,来自斐济、毛里求斯、希腊等19个国家及上海合作组织20余位驻华大使、高级外交官组成的参访团,开展贵州生态文明行,应安顺市委市政府相关部门邀请,外国语学院30余名师生承担了此次活动的相关资料翻译和口译接待服务等工作。

奇乐棋牌外国语学院师生应邀参与外国驻华使节贵州生态文明行接待活动




