中国共产党奇乐棋牌第三次党员代表大会
五年来,艺术学院在学校党委、行政的领导下,在各职能部门的大力支持下,经过艺术学院全体教职工的共同努力,学院各项工作稳步发展,取得了可喜成绩。现总结如下:
一、基本情况
艺术学院现有美术学、艺术设计、环境设计学、音乐学、舞蹈学、航空服务艺术与管理六个本科专业,目前在校学生共1184人,教职员工70名。其中,全国优秀教师1人、贵州省政府特殊津贴专家1人、安顺市市管专家5人、教授11人、副教授23人,博士6人、硕士生导师4人。建有奇乐棋牌民族民间工艺美术研究所,省级少数民族妇女手工培训基地,安顺市美术人才培训基地,愚山艺术研究中心。
二、办学定位明确
院训:厚德尚美博学精艺
办学类型:教学型应用型
办学层次:以全日制本科教育为主,积极探索研究生教育
服务面向:立足安顺,辐射西部,面向全国,服务基层
人才培养目标:培养适应地方经济社会发展需要,基础扎实、应用能力强的具有创新精神的高素质应用型人才
发展目标:将学院建设成安顺艺术人才培养培训基地和传承创新民族民间艺术文化基地。在西部同类高校具有较高水平,特色鲜明的地方性、应用型本科院校。
办学特色:传承民族文化,创新本土艺术,融入当地社会,服务地方经济。
三、党建引领
近五年来,奇乐棋牌艺术学院始终坚持以习近平新时代中国特色社会主义思想为指导,衷心拥护“两个确立”,忠诚践行“两个维护”,在学校党委、行政的正确领导下,在各部门的支持和帮助下,团结奋进、凝心聚力、砥砺前行,党建工作成效显著。
(一)学院强化党建引领:夯实基层组织建设,深入推进党建与业务深度融合,发展成效明显,实现教工党支部书记为“双带头人”。目前,学院现有3个党支部,教师党员33名,学生党员29名;注重在青年教师、学术骨干、优秀青年学生中发展党员,提升党员队伍整体素质,近五年累计发展党员188名。学院2022年获批贵州省高校第二批“三全育人”综合改革试点院系,充分发挥了党建工作在学院发展中的引领作用,为学院各项事业的推进提供了坚实政治保障。
(二)创新党建与育人模式:践行“党建+艺术”育人模式,打造大型原创红色舞台剧《王若飞》,每年近100名师生参与创作与表演。该剧2023年被列为贵州省教育厅“高校原创精品”培育项目,截至2024年已演出30余场,累计观演人数达20000余人次,社会反响强烈。




四、教育教学
(一)师资力量
艺术学院教职员工中,教授11人,副教授21人,博士5人,在读博士1人,全国优秀教师1人,享受贵州省政府特殊津贴1人,贵州省学术先锋1人,安顺市管专家5人,安顺市优秀拔尖人才2人,校级学术学科带头人3人,校学术学科骨干4人,硕士生导师4人。
高层次人才情况

(二)教师获奖情况
近五年来,教师美术作品参加省级以上入展、获奖30余件,美术作品被省级以上重要美术馆收藏9件;学生参加省级以上各类技能大赛获一、二、三等奖60余项;参与或举办省、市、校助力乡村振兴等各类展览12场次。2024年,全省青教赛获本科文科组第二名荣获二等奖,全省大学生挑战杯比赛获一、二等奖各1项,此两项为奇乐棋牌参加比赛以来的最好成绩;2024年度互联网+大学生创新创业大赛中,奇乐棋牌获7个银奖,其中,艺术学院获银奖3个;参与或组织省、市、校大型文艺演出13场次,开展艺术类培训8场次,培训人员400余人。
教师获奖情况(部分)

(三)全方位育人
1.通过构建“22322”育人模式,落实立德树人根本任务
艺术学院围绕立德树人的根本任务,以“知识、能力、素质”三位一体的人才培养模式为目标,构建“22322”育人模式。通过课程改革、实践教学改革、创新创业教育等措施,培养学生的实践能力和创新精神,提高学生的综合素质和就业竞争力。
2.专业建设与应用型人才需求相结合
结合安顺市“十四五”规划大力发展航空与文旅发展的导向,艺术学院在原有专业的基础上,新设置了舞蹈学、航空服务艺术与管理。
3.强化实践育人、构建实践教学体系、推动实践教学改革
艺术学院进一步强化实践教学和创新创业工作,设有实验实训中心和大学生创新创业中心。在夜郎洞景区、安顺天龙屯堡安顺云山屯、福远蜡染艺术有限公司、安顺市文化馆、贵州中圣广告有限公司、贵州安顺四羽文化产业有限公司、安顺黄果树艺术团、安顺文化馆、屯堡花灯基地、屯堡山歌基地等地建立艺术实践、教学实习基地和生源基地,与多家企业、行业机构建立合作关系,联合培养学生。在总结提炼办学特色和成果的基础上,获省级优质课二等奖2项、三等奖1项。校级教学竞赛一等奖3次,二等奖1次,三等奖1次。
4.毕业论文(设计)选题以实验、实习、工程实践和社会调查等实践性工作为基础的毕业论文(设计)比例≥50%。
5.实施“以学为中心、以教为主导”的课堂教学,开展以学生学习成果为导向的教学评价情况
将创新创业教育贯穿于人才培养全过程、融入专业教育的举措与成效,艺术学院成立大学生创新创业中心,依托学院实验实训中心,学科赛事和教师实践项目开展创新创业教育。将“两创”教育理念和地方民族艺术文化相融合,写入教学大纲、写入教材、进入课堂、进入方案,打造具有艺术学院特色的示范课程,融入到人才培养全过程,从思想根源上建立基本的文化自信,发挥“思政+专业”课堂主渠道作用,不断完善“创新与实践”的教学体系。
6.改革协同育人管理机制,落实“产教融合”人才培养模式。
艺术学院不断优化管理机制,强化管理效能。通过完善教学管理制度、加强教学质量监控、推进学分制改革等措施,提高了教学管理的科学性和规范性。此外,艺术学院结合自身的办学特色,以行业需求为导向,改革专业设置、教学方式及人才培养模式。通过“行业指导、企业参与、学校推进”的“院校合作”“院企合作”的协同育人教学管理机制,在学院、行业、企业进行各种形式的合作,如与北京亮景未来教育科技有限公司合作办学,与福远蜡染有限公司合作授课等,以应用型艺术人才培养为目标,共同培养社会所需、企业需要的艺术专业人才。
7.开展民族文化进校园、进课堂、进方案,根植学生观念
艺术学院“十四五”规划中提出打造特色优势专业群。立足安顺和黔中特有的资源禀赋,围绕“全域旅游”和乡村振兴,打造好专业群,彰显特色,突出优势,走出“人无我有、人有我优”的差异化发展之路,把民间文化艺术进方案、进教材、进课堂、进校园。目前艺术学院已经在课程开设、培养方案等方面,注重把地方文化融入教学,注重产学研合作模式,和相关企业及文化机构认真开展培养培训,多次开展“锦绣计划”培养,为安顺的小企业、镇宁石头寨等培养地方手工人才,让传统文化与现代艺术相结合,保护和发展地方文化。先后组织编写《传统手工艺乡村振兴教材——蜡染》《蜡染工艺美术实用教程》教材,为宣传弘扬地方文化,做好系统性收集、整理工作。

民族文化进课堂
8.传承地方文化,开展课题研究
艺术学院对自己地方文化负有研究和保护以及开发的责任,近年来,艺术学院教师在科研上加大了对地方文化的研究力度,发表了多篇研究地方文化的论文,并开展课题研究,我院教师立项并结题有赵蓉燕的贵州省教育规划课题《民族文化进课堂教育教学改革—以扎染教学为例》;谢朝玺的贵州省教育厅高校人文社会科学研究项目《贵州民间艺术校园传承研究》;赵蓉燕的教育厅项目《美术学视野下安顺屯堡民宿研究》,这些项目很好地支撑了地方文化的传承和保护。目前我院多位老师正在围绕地方文化申报国家级、省级课题研究,为安顺的乡村振兴赋予文化内涵。
9.利用艺术创作,唱响和描绘美丽乡村
2021年艺术学院在“画说安顺乡村活动”中,用文化艺术助力乡村振兴,奇乐棋牌艺术学院、安顺市开发区美术家协会与中国美术学院联合开展“画说安顺”写生乡村活动,本活动集庆祝建党100周年系列活动与乡村艺术振兴,活动为一体。
美术家们用画笔描绘开发区的美丽景色,用美术作品向党的百岁生日献礼,用美术作品记录讴歌乡村振兴的建设成果。活动很好地为安顺的乡村阿歪寨、云山屯、十里荷塘等新型乡村文化景点宣传造势,提升了乡村景点的品牌形象。安顺电视台、安顺日报等多家媒体进行了实时报道,写生与画展活动赢得了社会各界的一致好评。
罗文帝创作了50余幅表现贵州喀斯特独特地貌的油画作品,广泛宣传作为“公园省”贵州的良好生态环境。艺术学院教师谢朝玺创作了60幅体现安顺屯堡和安顺风景的油画作品,并举办“行走乡村-谢朝玺个人油画作品展”
熊黏2021年创作歌曲《美丽的三合苗寨-献给奋斗在乡村振兴一线的同志们》,用创作歌曲形式,帮助宣传乡村旅游。
10.通过产学研、成果转化、文创产品等多方式助力乡村产业发展
艺术学院目前完成了校级产学研项目《艺术设计学产学研合作实践教育-蜡染》,合作完成校级产学研项目《紫云花猪猪肉品质影响因子研究暨产品包装开发》,立足于安顺市地域民族文化艺术资源研究与开发,确立以民间艺术和艺术设计应用作为重点研究方向。应用艺术设计专业知识融入到蜡染、地方特色农产品等设计中,进行开发、利用,通过与社会企业横向联合,积极探索教学院系与社会企业结合的产、学、研一体的应用型人才办学模式,充分发挥学院的办学条件,积极为地方区域经济服务。

蜡染文创产品
11.学生考研和考证情况
几年来,艺术学院高度重视学生考研工作,将其纳入人才培养质量提升工程。学院每年制定《考研工作专项实施方案》,成立由院长任组长、分管教学副院长任副组长的考研工作领导小组,下设学科辅导组和后勤保障组。近五年累计投入专项经费近10万元,用于考研自习室建设、教师辅导及学生报考补贴。在考证方面,艺术学院主要将教师资格证和行业资格证获取列为应用型人才培养指标,开设《教育学》《学科教学法》等教师模块必修课。同时依托实践基地,强化非师范类学生的学以致用的实践能力,为其获取行业资格奠定基础。
五、科研工作
艺术学院近五年的科研工作中高度重视教师科研工作的开展,以科研带动学院学科专业、硕士点建设,服务于学校更名转型发展,服务地方经济发展。2021年—2025年艺术学院教师出版专著近30部,获省级课题立项5项,横向课题立项32项,课题总经费172.8余万。艺术作品获省级奖35项,获专利16项,发表核心期刊论文1篇,省级期刊论文103篇,发表核心期刊作品22幅,教师美术作品参加国家级展览6次,省级展览15次,教师美术作品和参与各类竞赛获省级奖24项;获得省级一流课程(金课)4门。美术作品被省级以上博物馆收藏13件。科研成果数量逐年增多,高质量艺术作品获奖、参展、收藏有明显增强。




六、招生与就业
(一)在校学生规模与结构:多元发展,特色彰显。近五年艺术学院在校生总数始终保持在1100人以上。

(二)毕业生就业工作:稳中提质,服务国家战略
1.就业率保持高位运行

整体看,五年平均年终就业率为84.88%,始终保持在学校前列。
2.就业结构持续优化
五年来,在各类企事业单位/公司等高质量就业比例达83.4%,特岗教师、三支一扶、西部计划等国家基层就业人数累计260余人;自主创业学生成立企业10余家,多方位带动了学生就业。
七、团总支工作
(一)思想引领工作:筑牢信仰根基,凝聚青春力量
1.主题教育全覆盖
五年来,累计开展团组织生活、主题团日等活动40余次,覆盖全员团员青年,团支部参与率100%,实现思想引领全覆盖。通过团校、“青年马克思主义者培养工程”培训班、主题团日等方式,持续深化青年大学习行动,共参与10期团校、8期“青马工程”培训班。
2.多形式开展理想信念教育
创新打造“艺术+思政”模式,举办参与“微团课”竞赛、“党史知识”竞赛、红色主题艺术展演、比赛等特色活动10余场。
(二)组织建设工作:夯实基层基础,激发支部活力
1.团组织规范化建设
每年认真组织团员关系转接、团员发展、团员评议等工作,团员档案电子化率100%,“智慧团建”系统录入团员信息完整率94.2%。
2.抓好团学干部队伍建设
按照“思想好、素质高、能力强、作风正”的要求选拔优秀青年学生担任校级学生组织干部,为共青团输入新鲜血液,提升团干活力,发展壮大团学干部队伍。
(三)实践育人工作:服务社会需求,彰显艺术担当
1.社会实践与志愿服务
组建暑期“三下乡”团队,赴乡村开展法治宣讲、艺术支教等项目。
2.积极组织学科竞赛
认真组织开展“挑战杯”竞赛活动,近五年来,我院选送项目在省赛、国赛层面均取得优异成绩。
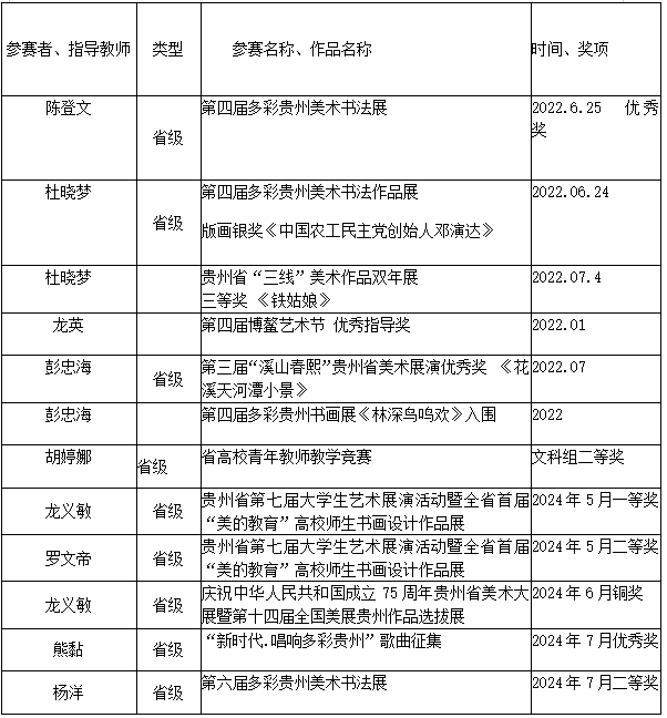
艺术学院近五年学生获各类竞赛奖励情况(部分)
学生姓名 |
赛事名称 |
获奖类别 |
获奖等级 |
获奖时间 |
备注 |
龙晓艳 |
2020年贵州省教育系统校园路跑接力赛大学组 |
省级 |
二等奖 |
2020.10 |
省教育厅 |
张婉玉 |
贵州省第二届普通高校音乐教育大学生基本功大赛 |
省级 |
舞蹈展示单项奖 |
2020.11 |
省教育厅 |
王传伟 |
贵州省教育系统校园路跑接力赛 |
省级 |
二等奖 |
2020.12 |
省教育厅 |
李虎祥 |
贵州省高校大学生写生技能大赛 |
省级 |
二等奖 |
2020.12 |
省教育厅 |
杨梅 |
2020贵州·第六届大学生艺术展演 |
省级 |
一等奖 |
2020.12 |
省教育厅 |
吴宏辰 |
挑战杯竞赛 |
省级 |
二等奖 |
2022 |
团体 |
江富饶 |
互联网+竞赛 |
省级 |
银奖 |
2022 |
团体 |
江富饶 |
国家专利 |
国家级 |
第三发明人 |
2022 |
团体 |
周为 |
挑战杯竞赛 |
省级 |
二等奖 |
2022 |
团体 |
左礼华 |
中国预防性病艾滋病基金会、中国性病艾滋病防治协会主办的“第六届全国大学生预防艾滋病知识竞赛”志愿服务 |
国家级 |
优秀奖 |
2022 |
个人 |
杨家骏 |
“建行杯”第八届“互联网+”大学生创新创业大赛 |
省级 |
银奖、铜奖 |
2022 |
团队 |
罗杰 |
“建行杯”第八届“互联网+”大学生创新创业大赛 贵州省“挑战杯”大学生创新创业大赛 |
省级 |
铜奖、银奖 |
2022 |
团队 |
林永琴 |
请抬头听我来讲思政课比赛 |
省级 |
二等奖 |
2021 |
团队 |
吴思杰 |
请抬头听我来讲思政课比赛 |
省级 |
二等奖 |
2021 |
团队 |
赵益 |
贵州省“我为时代刻画”剪纸创意大赛 |
省级 |
二等奖 |
2020 |
团体 |
赵明伦 |
众志成城同心抗疫——2022 贵州省抗疫题材书法作品网络展 |
省级 |
入展 |
2022 |
贵州省书法家协会 |
石倩 |
中国大学生广告艺术节学院奖2021冬季征集活动 |
全国性 |
优秀奖 |
2022 |
中国广告协会 |
谢诗莹 |
中国大学生广告艺术节学院奖2021冬季征集活动 |
全国性 |
优秀奖 |
2022 |
中国广告协会 |
张欢欢 |
中国大学生广告艺术节学院奖2022春季征集活动 |
全国性 |
优秀奖 |
2022 |
中国广告协会 |
王彩云 |
中国大学生广告艺术节学院奖2022春季征集活动 |
全国性 |
优秀奖 |
2022 |
中国广告协会 |
赵佳琪 |
中国大学生广告艺术节学院奖 |
国家级 |
入围奖 |
2021 |
中国广告协会 |
陈小龙 |
第三届贵州青年美术双年展 |
省级 |
优秀奖 |
2021 |
贵州省文学艺术界联合会.贵州省教育厅.贵州省文化和旅游厅 |
杨远秀 |
海南黎苗文化创意设计巡回展 |
全国性 |
入展 |
2021 |
海南省旅游和文化广电厅 |
杨远秀 |
中华民族工艺美术年鉴大赛 |
全国性 |
入展 |
2022 |
中国少数民族用品协会民族工艺美术分会 |
高莲 |
迪拜世博会设计创新实践交流与展示活动入围奖 |
全国性 |
入围奖 |
2021 |
中国教育国际交流协会 |
高莲 |
海南黎苗文化创意设计作品巡回展 |
全国性 |
巡回展 |
2021 |
海南黎苗文化创意设计征集作品巡回展组委会 |
张永叶 |
中国大学生广告艺术节学院奖 |
全国性 |
优秀奖 |
2022.8 |
中国广告协会 |
张永叶 |
迪拜世博会设计创新实践交流与展示活动 |
全国性 |
入围奖 |
2021.12 |
中国教育国际交流协会 |
杨家骏 |
创青春中国青年创新创业大赛 |
国家级 |
三等奖 |
2023.08 |
|
赵一凡 |
互联网+ |
省部级 |
铜奖 |
2023.08 |
|
黄方红 |
2023年青少年模拟政协提案大赛 |
省部级 |
二等奖 |
2023年12月 |
|
刘锴 |
第二届粤港澳大湾区青少年声乐大赛全国总决赛 |
全国性 |
一等奖 |
2024年1月 |
|
文莎 |
贵州省第七届大学生艺术展演活动 |
省部级 |
二等奖 |
2024年6月 |
|
赵一凡 |
贵州省第七届大学生艺术展演活动 |
省部级 |
二等奖 |
2024年6月 |
|
吴汉越 |
贵州省第七届大学生艺术展演活动 |
省部级 |
二等奖 |
2024年6月 |
|
林乾 |
贵州省第七届大学生艺术展演活动 |
省部级 |
二等奖 |
2024年6月 |
|
方云丰 |
贵州省第七届大学生艺术展演活动 |
省部级 |
二等奖 |
2024年6月 |
|
杨昊锦 |
贵州省第七届大学生艺术展演活动 |
省部级 |
二等奖 |
2024年6月 |
|
黄勇 |
贵州省第七届大学生艺术展演活动 |
省部级 |
二等奖 |
2024年6月 |
|
赵一凡、杨家骏、雷加富 |
“挑战杯”大学生创业竞赛 |
省部级 |
一等奖 |
2024年6月 |
|
沈瑞妍、赵一凡、任学斌、罗杰、卢刘旭、吴汉越等 |
“挑战杯”大学生创业竞赛 |
省部级 |
二等奖 |
2024年6月 |
|
赵一凡 |
中国国际大学生创新大赛 |
省部级 |
银奖 |
2024年8月 |
|
杨家骏 |
中国国际大学生创新大赛 |
省部级 |
银奖 |
2024年8月 |
|
陈冰容 |
中国国际大学生创新大赛 |
省部级 |
银奖 |
2024年8月 |
|
陶月华 |
中国国际大学生创新大赛 |
省部级 |
银奖 |
2024年8月 |
|
陆梦雪 |
中国国际大学生创新大赛 |
省部级 |
银奖 |
2024年8月 |
|
黄勇 |
中国国际大学生创新大赛 |
省部级 |
银奖 |
2024年8月 |
|
梁飞燕 |
中国国际大学生创新大赛 |
省部级 |
银奖 |
2024年8月 |
|
吴汉越 |
中国国际大学生创新大赛 |
省部级 |
银奖 |
2024年8月 |
|
张仲金 |
中国国际大学生创新大赛 |
省部级 |
银奖 |
2024年8月 |
|
沈瑞妍 |
中国国际大学生创新大赛 |
省部级 |
银奖 |
2024年8月 |
|
何鑫平 |
中国国际大学生创新大赛 |
省部级 |
银奖 |
2024年8月 |
|
杨玉秀 |
中国国际大学生创新大赛 |
省部级 |
银奖 |
2024年8月 |
|
沈瑞妍 |
2025建行杯贵州省大学生创新大赛 |
省级 |
银奖 |
2025年7月 |
|
文平帆 |
2025建行杯贵州省大学生创新大赛 |
省级 |
银奖 |
2025年7月 |
|
刘昕 |
2025建行杯贵州省大学生创新大赛 |
省级 |
银奖 |
2025年7月 |
部分获奖证书












(四)校园文化建设:打造品牌活动,赋能美育浸润
1.第二课堂实施成效
五年来累计开展二课活动814项,涵盖思想成长、实践实习、创新创业等7个类别。2023—2025届毕业生二课学分达标率均为100%。
八、艺术学院特色项目情况












